3月2日,国际知名学术期刊《Science of the Total Environment》(中科院1区,Top期刊,IF=""6.551)发表了百家乐策略 肌肉生物学和猪遗传改良创新团队庞卫军教授课题组在动物肠道健康领域题为"BDE-209 caused gut toxicity through modulating the intestinal barrier, oxidative stress, autophagy, inflammation, and apoptosis in mice"的研究论文。百家乐策略 2017级硕士研究生邵勇维克、2019级硕士研究生张宛容和王晨阳为该论文共同第一作者,庞卫军教授为通讯作者。
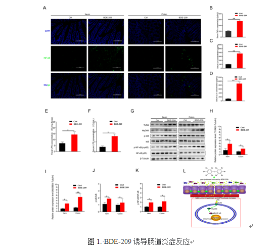
营养通过肠道吸收,没有健康的肠道就没有良好的营养吸收。动物84%的营养不良疾病是由肠道造成的,肠道疾病是万病之源,因此,动物健康养殖应从肠道健康入手。十溴二苯醚(BDE-209)是多溴二苯醚(PBDEs)的同系物,被用作溴代阻燃剂,占PBDEs总使用量的82%以上。BDE-209已被发现在室内和室外环境中持续存在,并对人类健康和动物生产不利。本研究发现,BDE-209可显著降低小鼠体重,促进肠道氧化应激、细胞凋亡、自噬和炎症反应。此外,BDE-209降低了肠道黏液屏障,增加了肠道通透性,并且降低了包括乙酸和丁酸在内的肠道短链脂肪酸(SCFAs)水平,从而损害了肠道健康。从机制上讲,BDE-209通过损伤线粒体功能触发细胞凋亡,增加细胞溶胶中线粒体Cyt c的释放和Bax/Bcl-2的比例,并诱导caspase-3、caspase-9和PARP的激活。另外,BDE-209可通过TLR4/MyD88/NF-κB信号通路诱导肠道炎症(图1),并通过上调Beclin 1促进肠道自噬。在治疗方面,N-乙酰-L-半胱氨酸(NAC)削弱了BDE-209对肠道毒性的影响。因此,BDE-209通过调节肠道屏障、通透性、氧化应激、自噬、凋亡和炎症导致肠道毒性(图2),而抗氧化剂NAC可部分逆转BDE-209对肠道的毒性作用。该研究为动物肠道对BDE-209的反应提供了新见解,为动物健康养殖提供了科学依据。
该科研成果受国家重点研发计划课题(2017YFD0502002)和陕西省重点研发计划课题(2018ZDXL-NY-02-03)资助。


原文链接://www.sciencedirect.com/science/article/pii/S0048969721010858